
Chercheur indépendant
| Architecte de systèmes complexes |
Cosmologie & AGI
Travaux référencés sur Inspire HEP

Évolution du Paramètre de Hubble H(z) : Cette projection illustre la dynamique de l'expansion cosmique prédite par le MCGT à travers les âges. L'encart (zoom) révèle une divergence critique à bas redshift : le modèle s'écarte naturellement du standard ΛCDM pour atteindre une valeur locale de H₀ ≈ 73.2 km/s/Mpc, s'alignant parfaitement avec les mesures de précision (SH0ES) sans altérer la physique primordiale.

Synthèse de la Réconciliation ("The Great Reconciliation") : Ce graphique quantifie la résolution de la tension majeure de la cosmologie moderne. Alors que les mesures de Planck (CMB) et de SH0ES (Local) sont statistiquement incompatibles, le MCGT (en bleu) réalise l'exploit de chevaucher les deux domaines de confiance, agissant comme un pont théorique robuste qui unifie enfin l'Univers primordial et l'Univers tardif.

Analyse des résidus de Hubble (Pantheon+) :
Cette figure démontre l'ajustement du modèle MCGT sur les 1701 supernovae du catalogue Pantheon+. Le modèle permet une réduction spectaculaire de Δχ²≈-151.6 par rapport au modèle standard ΛCDM, résolvant directement les tensions locales et globales.

Spectre de puissance de la matière :
Comparaison entre le MCGT (CPL Best-fit) et le ΛCDM. Le panneau inférieur illustre le ratio de puissance relative, expliquant physiquement la maturité précoce et la masse des galaxies observées par le JWST à haut redshift via une modification de la métrique temporelle.

Contraintes globales des paramètres (95% C.L.) : Cartographie de l'espace des paramètres Ωm vs w₀. Les contours de confiance démontrent la stabilité statistique du modèle MCGT et sa déviation significative par rapport à la constante cosmologique traditionnelle, validée par un balayage global de type Sobol.

Modélisation du Gradient Émotionnel :
Cette figure propose une topologie des états affectifs structurée par trois dimensions vectrices : la valence (polarité hédonique), l’arousal (intensité de l'activation physiologique) et le degré de certitude (gradient chromatique oscillant de la certitude à l'incertitude pure).Note méthodologique : Cette représentation graphique est à visée heuristique. Les niveaux d'arousal projetés ne constituent pas des constantes psychométriques universelles. Conformément au cadre théorique, ces variables sont sujettes à une variance inter-individuelle et contextuelle significative, modulée par les paramètres dynamiques inhérents à chaque sujet et situation.

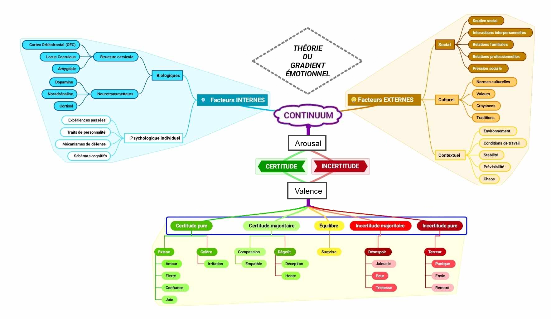
Modélisation Étiologique et Taxonomique du Gradient Émotionnel
Cette carte heuristique formalise l'architecture intégrative de la théorie, posant l'expérience émotionnelle comme la résultante systémique d'une interaction dynamique entre variables endogènes (substrats neurobiologiques, psychologie individuelle) et exogènes (déterminants socio-culturels et contextuels).Ces afférences convergent vers un continuum central où l'activation physiologique (Arousal) et la polarité cognitive de la Certitude/Incertitude agissent comme variables médiatrices fondamentales. Il en découle une taxonomie spectrale des émotions, hiérarchisée selon le degré de prédictibilité et de contrôle perçu, s'étendant de la Certitude Pure (états d'affirmation homéostatique) à l'Incertitude Pure (états de dysrégulation ou d'entropie psychique).